Showing:

Attributes
Diagrams
Instances
Properties
Used by
Element content--group / span
Diagram
Diagram phrasing_xsd_Complex_Type_span_page-break--only.tmp#span.page-break--only_class attributes_xsd_Attribute_data-page.tmp#data-page phrasing_xsd_Complex_Type_span_page-break--only.tmp#span.page-break--only
Properties
content complex
Attributes
QName Type Use Annotation
class union of(page-break) required
data-page restriction of xs:string required
The page number in a page break.
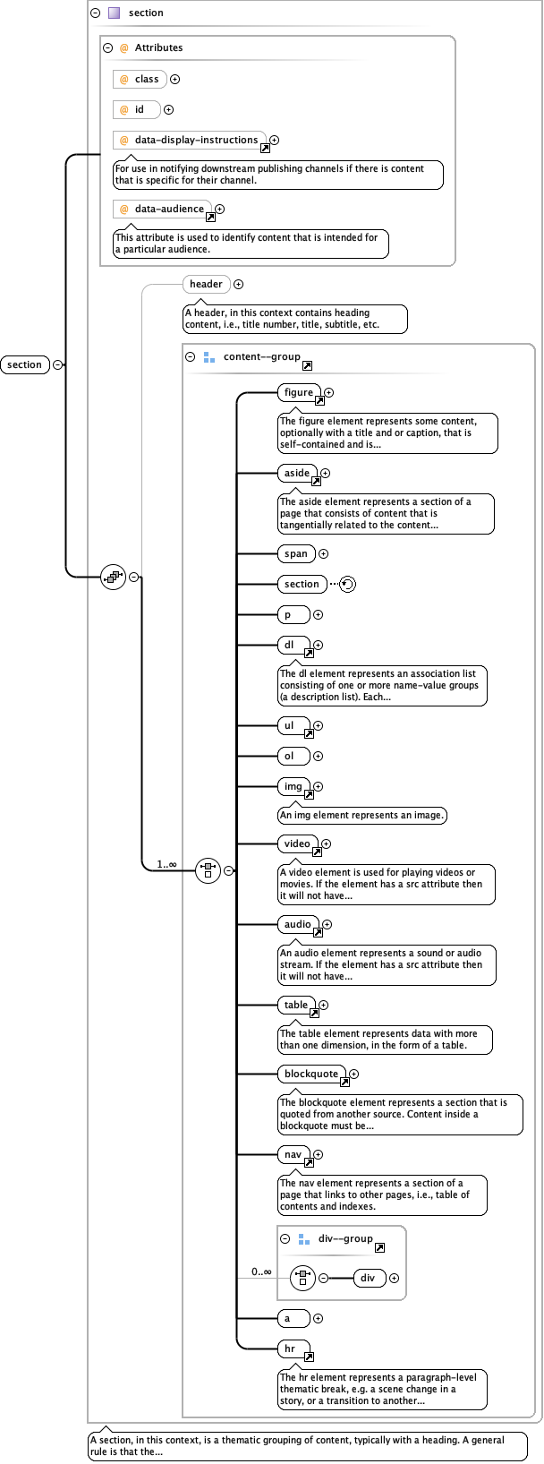
Element content--group / section
Diagram
Diagram section_xsd_Complex_Type_section.tmp#section_class section_xsd_Complex_Type_section.tmp#section_id attributes_xsd_Attribute_data-display-instructions.tmp#data-display-instructions attributes_xsd_Attribute_data-audience.tmp#data-audience section_xsd_Complex_Type_section.tmp#section_header figure_xsd_Element_figure.tmp#figure aside_xsd_Element_aside.tmp#aside phrasing_xsd_Element_Group_content--group.tmp#content--group_span phrasing_xsd_Element_Group_content--group.tmp#content--group_section phrasing_xsd_Element_Group_content--group.tmp#content--group_p lists_xsd_Element_dl.tmp#dl lists_xsd_Element_ul.tmp#ul phrasing_xsd_Element_Group_content--group.tmp#content--group_ol media_xsd_Element_img.tmp#img media_xsd_Element_video.tmp#video media_xsd_Element_audio.tmp#audio table_xsd_Element_table.tmp#NO_NAMESPACE_table blockquote_xsd_Element_blockquote.tmp#blockquote nav_xsd_Element_nav.tmp#nav div_xsd_Element_Group_div--group.tmp#div--group_div div_xsd_Element_Group_div--group.tmp#div--group phrasing_xsd_Element_Group_content--group.tmp#content--group_a phrasing_xsd_Element_hr.tmp#hr phrasing_xsd_Element_Group_content--group.tmp#content--group section_xsd_Complex_Type_section.tmp#section
Properties
content complex
Children a, aside, audio, blockquote, div, dl, figure, header, hr, img, nav, ol, p, section, span, table, ul, video
Instance
<section class="" data-audience="" data-display-instructions="" id="">
  <header>{0,1}</header>
  <figure class="" data-audience="" data-deprecate-style="" data-display-instructions="" id="">{1,1}</figure>
  <aside class="" data-action-type="" data-audience="" data-display-instructions="" id="">{1,1}</aside>
  <span class="" data-page="">{1,1}</span>
  <section class="" data-audience="" data-display-instructions="" id="">{1,1}</section>
  <p class="" data-aid="" data-audience="" data-deprecate-style="" data-display-instructions="" data-translation-instructions="" id="" itemprop="" itemscope="" itemtype="">{1,1}</p>
  <dl class="">{1,1}</dl>
  <ul class="" data-audience="" data-display-instructions="">{1,1}</ul>
  <ol class="" data-audience="" data-display-instructions="" start="">{1,1}</ol>
  <img alt="" class="" data-audience="" data-deprecate-style="" data-deprecate-web-url="" data-display-instructions="" data-scale="" id="" itemprop="" itemscope="" itemtype="" src="">{1,1}</img>
  <video data-account-id="" data-audience="" data-display-instructions="" data-player-id="" data-player-key="" data-time-end="" data-time-start="" id="" src="">{1,1}</video>
  <audio data-audience="" data-display-instructions="" id="" src="">{1,1}</audio>
  <table class="" data-audience="" data-display-instructions="" data-scale="">{1,1}</table>
  <blockquote cite="" data-audience="" data-display-instructions="" data-translation-instructions="">{1,1}</blockquote>
  <nav class="">{1,1}</nav>
  <div class="" data-audience="" data-display-instructions="">{1,1}</div>
  <a class="" href="">{1,1}</a>
  <hr>{1,1}</hr>
</section>
Attributes
QName Type Use Annotation
class union of(overview, introduction, conclusion) optional
data-audience restriction of xs:string optional
This attribute is used to identify content that is intended for a particular audience.
data-display-instructions restriction of xs:string optional
For use in notifying downstream publishing channels if there is content that is specific for their channel.
id id--for-non-annotatable-content optional
Element content--group / p
Diagram
Diagram phrasing_xsd_Complex_Type_p.tmp#p_class attributes_xsd_Attribute_Group_p--group.tmp#NO_NAMESPACE_p--group attributes_xsd_Attribute_Group_microdata--group.tmp#microdata--group phrasing_xsd_Element_em.tmp#em phrasing_xsd_Element_i.tmp#i phrasing_xsd_Element_cite.tmp#cite phrasing_xsd_Element_strong.tmp#strong phrasing_xsd_Element_a.tmp#a phrasing_xsd_Element_Group_p--group.tmp#p--group_img phrasing_xsd_Element_small.tmp#small phrasing_xsd_Element_sub.tmp#sub phrasing_xsd_Element_sup.tmp#sup phrasing_xsd_Element_br.tmp#br phrasing_xsd_Element_s.tmp#s phrasing_xsd_Element_time.tmp#time phrasing_xsd_Element_u.tmp#u phrasing_xsd_Element_Group_span--group.tmp#span--group_span phrasing_xsd_Element_Group_span--group.tmp#span--group phrasing_xsd_Element_ruby.tmp#ruby phrasing_xsd_Element_Group_p--group.tmp#p--group phrasing_xsd_Complex_Type_p.tmp#p
Properties
content complex
mixed true
Children a, br, cite, em, i, img, ruby, s, small, span, strong, sub, sup, time, u
Instance
<p class="" data-aid="" data-audience="" data-deprecate-style="" data-display-instructions="" data-translation-instructions="" id="" itemprop="" itemscope="" itemtype="">
  <em itemprop="" itemscope="" itemtype="">{1,1}</em>
  <i itemprop="" itemscope="" itemtype="">{1,1}</i>
  <cite itemprop="" itemscope="" itemtype="">{1,1}</cite>
  <strong itemprop="" itemscope="" itemtype="">{1,1}</strong>
  <a class="" itemprop="" itemscope="" itemtype="">{1,1}</a>
  <img alt="" class="" data-deprecate-style="" data-deprecate-web-url="" itemprop="" itemscope="" itemtype="" src="">{1,1}</img>
  <small>{1,1}</small>
  <sub>{1,1}</sub>
  <sup class="">{1,1}</sup>
  <br>{1,1}</br>
  <s>{1,1}</s>
  <time datetime="" itemprop="" itemscope="" itemtype="">{1,1}</time>
  <u class="" itemprop="" itemscope="" itemtype="">{1,1}</u>
  <span class="" data-translation-instructions="" itemprop="" itemscope="" itemtype="">{1,1}</span>
  <ruby>{1,1}</ruby>
</p>
Attributes
QName Type Use Annotation
class union of(verse, wide-ellipse, address, label, replica--center, replica--right) optional
data-aid xs:string required
The data-aid attribute specifies its element's annotation unique identifier.
data-audience restriction of xs:string optional
This attribute is used to identify content that is intended for a particular audience.
data-deprecate-style restriction of xs:string optional
During the digital production process for ldsXML there was style information added downstream. During the schemas development the working group has explicitly chosen not to add style information to the content, instead they are relying on semantic based values. This attribute will temporarily store those values. The reason for doing this it keep these values close at hand for a season just in case we need it during the migration period. It is intended to be deprecated from the content and the schema as soon as it is prudent.
data-display-instructions restriction of xs:string optional
For use in notifying downstream publishing channels if there is content that is specific for their channel.
data-translation-instructions restriction of xs:string optional
This attribute has a defined list of values, which include definitions that represent instructions for supplying content to translation services. This attribute should only be used if some sort of pre-processing is necessary to support translation of the content.
id id--for-annotatable-content required
itemprop xs:string optional
"property-name" — adds a property to a microdata item. The name of the property can be a word or URL, and the value is the ‘content’ of the element with this attribute.
itemscope restriction of xs:string optional
Defines a group of name-value pair(s), called an item
itemtype xs:anyURI optional
defines the item’s type when used on the same element as itemscope. The itemtype value is a URL that acts as an identifying vocabulary name.
Element content--group / ol
Diagram
Diagram lists_xsd_Complex_Type_ol.tmp#ol_class attributes_xsd_Attribute_start.tmp#start attributes_xsd_Attribute_data-display-instructions.tmp#data-display-instructions attributes_xsd_Attribute_data-audience.tmp#data-audience lists_xsd_Complex_Type_ol.tmp#ol_li lists_xsd_Complex_Type_ol.tmp#ol
Properties
content complex
Children li
Instance
<ol class="" data-audience="" data-display-instructions="" start="">
  <li data-marker="">{1,unbounded}</li>
</ol>
Attributes
QName Type Use Annotation
class union of(decimal, upper-roman, lower-roman, upper-alpha, lower-alpha) required
data-audience restriction of xs:string optional
This attribute is used to identify content that is intended for a particular audience.
data-display-instructions restriction of xs:string optional
For use in notifying downstream publishing channels if there is content that is specific for their channel.
start xs:positiveInteger required
The start attribute, must be a valid integer giving the ordinal value of the first list item.
Element content--group / a
Diagram
Diagram attributes_xsd_Attribute_href.tmp#href phrasing_xsd_Complex_Type_a__img.tmp#a__img_class media_xsd_Element_img.tmp#img phrasing_xsd_Complex_Type_a__img.tmp#a__img
Properties
content complex
Children img
Instance
<a class="" href="">
  <img alt="" class="" data-audience="" data-deprecate-style="" data-deprecate-web-url="" data-display-instructions="" data-scale="" id="" itemprop="" itemscope="" itemtype="" src="">{1,1}</img>
</a>
Attributes
QName Type Use Annotation
class union of(cross-ref, legacy-cross-ref, enlarge) optional
href restriction of xs:string required
The href attribute must contain a valid non-empty URL.
Element Group content--group
Diagram
Diagram figure_xsd_Element_figure.tmp#figure aside_xsd_Element_aside.tmp#aside phrasing_xsd_Element_Group_content--group.tmp#content--group_span phrasing_xsd_Element_Group_content--group.tmp#content--group_section phrasing_xsd_Element_Group_content--group.tmp#content--group_p lists_xsd_Element_dl.tmp#dl lists_xsd_Element_ul.tmp#ul phrasing_xsd_Element_Group_content--group.tmp#content--group_ol media_xsd_Element_img.tmp#img media_xsd_Element_video.tmp#video media_xsd_Element_audio.tmp#audio table_xsd_Element_table.tmp#NO_NAMESPACE_table blockquote_xsd_Element_blockquote.tmp#blockquote nav_xsd_Element_nav.tmp#nav div_xsd_Element_Group_div--group.tmp#div--group_div div_xsd_Element_Group_div--group.tmp#div--group phrasing_xsd_Element_Group_content--group.tmp#content--group_a phrasing_xsd_Element_hr.tmp#hr
Used by
Children a, aside, audio, blockquote, div, dl, figure, hr, img, nav, ol, p, section, span, table, ul, video